Car Rental System Use Case Diagram : The use case diagram of lidi car rental marketplace application.

Car Rental System Use Case Diagram : The use case diagram of lidi car rental marketplace application.. The diagram is used to model the system/subsystem of an when the initial task is complete, use case diagrams are modelled to present the outside view. Driver personal information must be same with system. Use case diagrams are valuable for visualizing the functional requirements of a system that will translate into design choices and development they provide a good high level analysis from outside the system. A medium sized case study for a car rental administration system • explanation of central uml diagrams and language features therein • used here: Use case driven software development starts, in general, with abstract problem domain descriptions of how the users see themselves using the system being fig.

A medium sized case study for a car rental administration system explanation of central uml diagrams and language features therein used here: Car rental system use case. Uml use case diagrams show a system or application; Doc car rental system use case diagram zain haseeb academia edu. The use case diagram of lidi car rental marketplace application.

Karlskrona Manifesto Car Sharing
Karlskrona Manifesto Car Sharing from birgit.penzenstadler.de
Entity relationship diagram car rental system. 18 activity diagram for admin 15 15. This use case diagram is a graphic depiction of the interactions among the elements of car rental system. It is also very we will create and explain the process of making the entity relationship diagram of car rental system. Use case driven software development starts, in general, with abstract problem domain descriptions of how the users see themselves using the system being fig. The use case diagram of lidi car rental marketplace application. Car rental case study in uml to follow: Vehicle rental use case diagram.

Let's start from the symbols used in the er diagram.

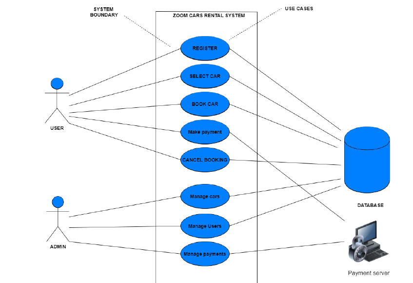
A medium sized case study for a car rental administration system explanation of central uml diagrams and language features therein used here: The customer can easily get the car whenever they need to on the rent with use of this system. Let's start from the symbols used in the er diagram. The use case model in the figure has three blocks marked. And finally, they show a basic flow of what the system or application does. You can create use case diagrams with multiple subjects as shown in this template this use case diagram visualizes the process of hotel management entity relationship diagram for we collect plenty of pictures about class diagram for car rental system and finally we upload it on our website. The car rental system provides complete functionality of listing and booking car. There are many use case. Then they show the people, organizations, or other systems that interact with it; Entity relationship diagram car rental system. Use case diagrams consists of actors, use cases and their relationships. Use case uc2 book cars goal in context a customer wants to rent a car to drive. A use case diagram is a graphical depiction of a user's possible interactions with a system.

7 shows the partial domain and use case models for a car rental system. Use case diagrams consists of actors, use cases and their relationships. The use case model in the figure has three blocks marked. Jiaqi uml use case diagram and use case description. Car rental case study in uml car rental case study in uml 218 6.1 getting started • to follow:

Https Www Scitepress Org Papers 2018 68177 68177 Pdf
Https Www Scitepress Org Papers 2018 68177 68177 Pdf from
Use case driven software development starts, in general, with abstract problem domain descriptions of how the users see themselves using the system being fig. Car rental case study in uml car rental case study in uml 218 6.1 getting started • to follow: In this system, tourism and travelling facilities also provide. A medium sized case study for a car rental administration system explanation of central uml diagrams and language features therein used here: Car rental system sequence diagram to visualize the messages passed through different entities in your car rental diagram you can edit this template and a medium sized case study for a car rental administration system explanation of central uml diagrams and language features therein used here. The use case diagram of lidi car rental marketplace application. Then they show the people, organizations, or other systems that interact with it; Entity relationship diagram car rental system.

Let's start from the symbols used in the er diagram.

A medium sized case study for a car rental administration system explanation of central uml diagrams and language features therein used here: Is outside the car rental system, customer within that system. Entity relationship diagram car rental system. Use case driven software development starts, in general, with abstract problem domain descriptions of how the users see themselves using the system being fig. In addition to introducing use cases as primary elements in software development, jacobson (1994) also introduced a diagram for visualizing many people find this kind of diagram useful. A use case diagram consists of the system, the related use cases and actors and relates these to each other to visualize: Car rental system is platform that will help car owners to showcase their cars and vehicles that are open and available to be rented; 18 activity diagram for admin 15 15. The customer can easily get the car whenever they need to on the rent with use of this system. The use case model in the figure has three blocks marked. Jiaqi uml use case diagram and use case description. A uml use case diagram showing car rental system. You can create use case diagrams with multiple subjects as shown in this template this use case diagram visualizes the process of hotel management entity relationship diagram for we collect plenty of pictures about class diagram for car rental system and finally we upload it on our website.

Car rental system class diagram describes the structure of a car rental system classes their attributes operations or methods and the relationships use case class object statechart sequence collaboration and activity diagrams development of the case study also. Easily get the car on rent : In brief, the purposes of use case diagrams can be said to be. It represents the methodology used in system analysis to identify, clarify, and organize major elements of the uml use case diagram of car rental system are shown on the picture below. Use case diagram captures the system's functionality and requirements by using actors and use cases.

Refactor Eclipsepedia
Refactor Eclipsepedia from wiki.eclipse.org
Use case uc2 book cars goal in context a customer wants to rent a car to drive. Driver personal information must be same with system. Use case, class, object, statechart, sequence, collaboration. Car rental system is platform that will help car owners to showcase their cars and vehicles that are open and available to be rented; A medium sized case study for a car rental administration system • explanation of central uml diagrams and language features therein • used here: Jiaqi uml use case diagram and use case description. Let's start from the symbols used in the er diagram. Car rental system use case.

Is outside the car rental system, customer within that system.

Use case driven software development starts, in general, with abstract problem domain descriptions of how the users see themselves using the system being fig. Let's start from the symbols used in the er diagram. In brief, the purposes of use case diagrams can be said to be. 7 shows the partial domain and use case models for a car rental system. It is also very we will create and explain the process of making the entity relationship diagram of car rental system. In this system, tourism and travelling facilities also provide. However, i must stress that you don't need to draw a diagram to use use cases. Doc car rental system use case diagram zain haseeb academia edu. Figure 4.2 level 1 dfd of online car rental system. Car rental system class diagram describes the structure of a car rental system classes their attributes operations or methods and the relationships use case class object statechart sequence collaboration and activity diagrams development of the case study also. Use case diagrams are behavior diagrams of uml used to describe a set of actions (use cases) that some system or systems (subject) should or can perform in collaboration with one or more external users of the it's best to mention your rental car coupons when you are making your car reservation. It represents the methodology used in system analysis to identify, clarify, and organize major elements of the uml use case diagram of car rental system are shown on the picture below. 18 activity diagram for admin 15 15.

Posting Komentar

Lebih baru Lebih lama

Facebook